Web Analytics
Iso iec 27004 metrics standard

Iso iec 27004 metrics standard

ISO 27004- Information Security Metrics Implementation

Introduction to the ISO series ISO \u2013 principles and vocabulary (in ...

ISO 27004- Information Security Metrics Implementation

PPT - Introduction to the ISO 27000 series PowerPoint Presentation ...

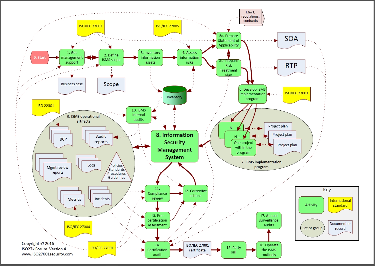
ISO/IEC Informa2on Security Management System - PDF

ISO 27004- Information Security Metrics Implementation

Effective Measurement Requirements for Network Security Management ...

Measuring effectiveness of information security | IEC e-tech | Issue ...

Resources

Resources

PPT \u2013 Introduction to the ISO 27000 series PowerPoint presentation ...

Information Security Strategic Management

How to measure the effectiveness of information security

Information Security Measurement Model (precisely as it is depicted ...

ISO/IEC 27004: History \u0026 Overview | Study.com

Download Technical Security Metrics Model in Compliance with ISO/IEC ...

ISO/IEC 27001 certification standard

Risk mgmt key to security certifications v2

ISO 27004 \u2013 Information Security Metrics Implementation \u2013 Checkmate

Resources

ISO/IEC 27004 to Measure Information Security Effectiveness - The ...

ISMS Implementation Guide released

NBlog - the NoticeBored blog: ISO/IEC 27000:2016 available for FREE ...

Risk mgmt key to security certifications v2

Resources

What is ISO 27004? \u2013 Nobel Cert Universal | training | ISO | CE

ISO27k Standards listing - The following ISO27k standards are either ...

M.P. Azuwa Research Department Cybersecurity Malaysia Selangor ...

ISO 27001

Information Security Metrics - State of the Art | Information ...

ET4045-Information Security Management System-2018

ISO/IEC 27001 Information Security Lead Implementer - XA Systems ...

Information Security Measurement Model (precisely as it is depicted ...

ISO27k_Standards_listing-1 - The ISO27k Standards List contributed ...

Risk Management Estonia.

ISO IEC 27004 Draft | Information Security (269 views)

Compliance Reporting Metrics: Moving Away from Emojis | Reciprocity

How to measure the effectiveness of information security | Iso QA ...

Limiting electronic fraud through an Information Security Management ...

PPT \u2013 Information Security Management PowerPoint presentation | free ...

Eight Criteria of Effective Security Metric · The Planning phase ...

How to measure the effectiveness of information security

PPT - Information S ecurity Standard ISO/IEC 27000 e ISO/IEC 27001 ...

Bsi | Information Security | Business Continuity

Compliance Reporting Metrics: Moving Away from Emojis | Reciprocity

PRAGMATIC Security Metrics: Applying Metametrics to Information ...

ISO / IEC 27001 - The foundations and principles of the ...

Iso 27003 Pdf Portugues Download by traninolin - issuu

Report Measure - an overview | ScienceDirect Topics

Relative approximation of the focus and locus of prominent research ...

Download ISO IEC 27004 Draft - DocShare.tips

Measuring effectiveness of information security | IEC e-tech | Issue ...

NBlog - the NoticeBored blog: April 2017

ISO/IEC 27004 to Measure Information Security Effectiveness - The ...

Introduction ISO 27000:2018

Report Measure - an overview | ScienceDirect Topics

ISMS Implementation Guide released

Information Security Measurement Model (precisely as it is depicted ...

ISO27k Standards Listing | Information Security | Computer Security

Amazon.fr - PRAGMATIC Security Metrics: Applying Metametrics to ...

NBlog - the NoticeBored blog: July 2016

ISO 27001 Archives - QMSC

Measuring effectiveness of information security | IEC e-tech | Issue ...

Introduction to the ISO series ISO \u2013 principles and vocabulary (in ...

Advertisement Details

ISO/IEC 27001 LEAD IMPLEMENTER \u2013 Pranon Academy

Download ISO IEC 27004 Draft - DocShare.tips

Industry-Specific Standard - an overview | ScienceDirect Topics

Resources

Information Security Measurement Model (precisely as it is depicted ...

Extension of ISO/IEC27001 to Mobile Devices Security Management ...

Information Security Metrics - DiVA - MAFIADOC.COM

Long Awaited ISO/IEC 27004:2009

Introduction to the ISO series ISO \u2013 principles and vocabulary (in ...

Iso2700

Advertisement Details

NBlog - the NoticeBored blog: September 2016

ISO27k_Standards_listing.pdf - The ISO27k Standards List contributed ...

ISMS Implementation Guide released

Download ISO IEC 27004 Draft - DocShare.tips

Information Security Management (ISMS) | Standard Solutions Europe ...

2 © 2008 NetSol Technologies, Inc. Tous droits réservés ...

Academic OneFile - Document - Technical security metrics model in ...

27050

Iso 27001 Audit Checklist .xls - secretsseven

Information Security Metrics - DiVA - MAFIADOC.COM

PPT - Introduction to the ISO 27000 series PowerPoint Presentation ...

Academic OneFile - Document - Technical security metrics model in ...

Course: Information Security Management in e-governance. Day 1 ...

Information Security Measurement Model (precisely as it is depicted ...

Essential Standards for the management of information security \u2013 IT ...

Introduction to International Standards Organization Security Standards

Information Security Management Systems by Medjitena Nadir - issuu

Iso 27001 Audit Checklist .xls - secretsseven

Download ISO IEC 27004 Draft - DocShare.tips

Iso 27000 Series | Risk Management | Information Security

ISMS Implementation Guide released

Information Security Management \u2013 Management System Requirements ...

ISO / IEC 27001 - The foundations and principles of the ...

STM Akademi | Trainings